[ home / overboard ] [ soy / qa / raid / r ] [ craft ] [ int / pol ] [ a / an / asp / biz / mtv / r9k / tech / v / sude / x ] [ q / news / chive / rules / pass / bans / status ] [ wiki / booru / irc ]

A banner for soyjak.party

/pol/ - International /Pol/itics & /Bant/er

Politics & countrywars
Catalog
Name
Email
Subject
Comment
Flag
File
Password (For file deletion.)

File: 1767656339023w.png 📥︎ (48.43 KB, 650x626) ImgOps

File: 1771469249225o.png 📥︎ (371.71 KB, 3000x6000) ImgOps

 â„–2942603[Quote]

ITT we map peoples all the way to the top
It's 2 am rn so idk what the fuck im trying to do, it might look stupid in the morning kek.

Full canvas on picrel 2
font is bahnschrift size 15 bold

 â„–2942607[Quote]

I know you guys are autistic enough to do this

 â„–2942610[Quote]

>>2942607
I am but I don't know enough to not make a fool out of myself

 â„–2942614[Quote]

File: Oekaki.png 📥︎ (13.94 KB, 480x480) ImgOps


 â„–2942616[Quote]

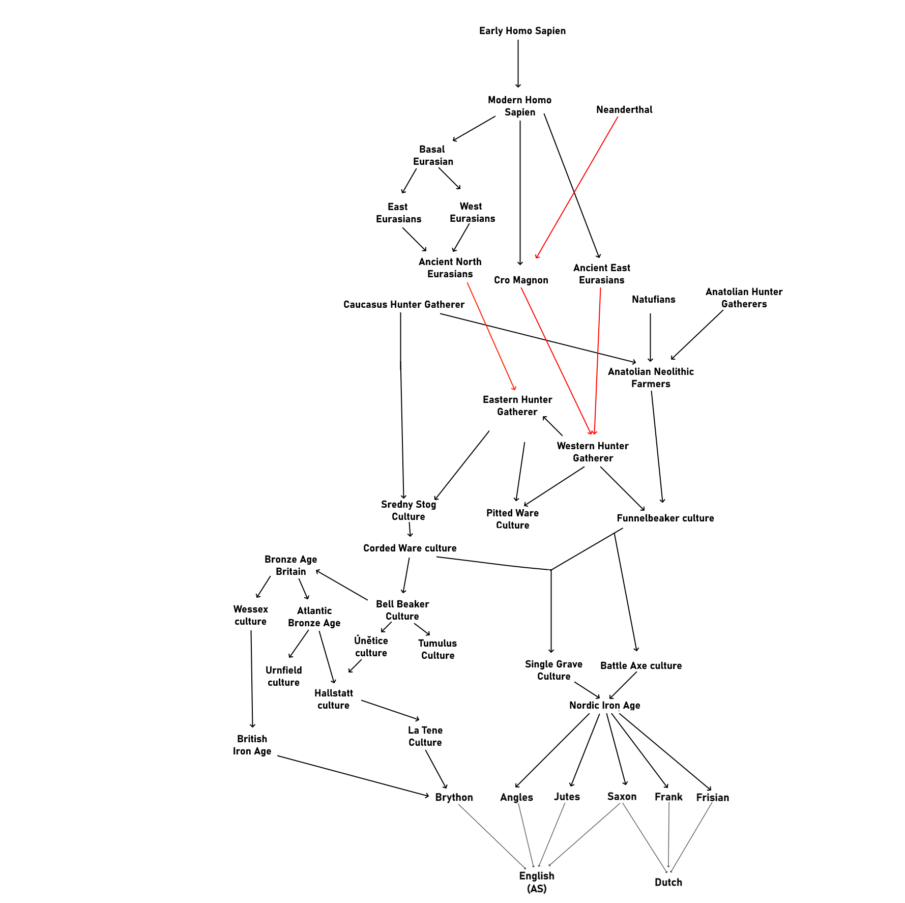
Nordic Bronze age -> Single Grave culture -> Battle Axe culture -> Corded Ware culture -> Sredny Stog culture or Funnelbeaker culture -> EHG, CHG, or WHG -> ANE, Cro-magnons, Basal Eurasians -> West Eurasians -> Early Homo-Sapiens

 â„–2942620[Quote]

argentinians better than everything always

 â„–2942629[Quote]

Also, there is nobody else in-between Nordic iron age (jastorf) and the Saxons for example

 â„–2942632[Quote]

File: 1771128401115h.png 📥︎ (96.43 KB, 907x1050) ImgOps


 â„–2942636[Quote]

>>2942632
No, Funnelbeaker comes from WHG + ANF.
Whg + Ehg would be Pitted Ware culture.

ANF comes from Natufians + Anatolian HG + CHG

 â„–2942641[Quote]

>>2942632
And Nordic Bronze age is distinct from Single grave and has 6 periods

 â„–2942644[Quote]

>>2942603 (OP)
at our current historical, philsophical, and technological modern standard we cannot fully trace back human ethnical/cultural evolution. i dont even think we can trace back to a 80 percent accuracy level. but i do like threads like this

 â„–2942647[Quote]

>>2942641
well you also have to ask yourself how many of these 'distinct' ages have alot of overlap and similarity.

 â„–2942670[Quote]

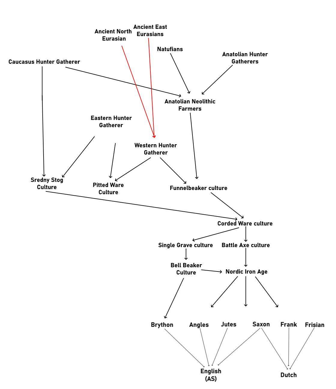
File: 1768717218064x.png 📥︎ (163.09 KB, 1119x1294) ImgOps


 â„–2942680[Quote]

>>2942670
No, ANE don't make WHG. WHG come from Cro-magnons which are basically early homo-sapiens. ANE come from West Eurasians + East Eurasians, which both come from basal eurasians.

Funnelbeaker culture doesn't create CWC. Corded ware + Funnelbeaker = single grave & Battle axe. Then they combine to make Nordic bronze age.
Sredny stog just simply evolves into CWC.

Also, single grave culture doesn't create bell-beakers, bell-beakers are a southern offshoot of czech corded Ware.

 â„–2942692[Quote]

>>2942680
>Also, single grave culture doesn't create bell-beakers
evendoe I work at the bell beaker factory

 â„–2942696[Quote]

Also, ANE + WHG = EHG.

 â„–2942697[Quote]

>>2942696
got it

 â„–2942732[Quote]

I would say CWC -> Bell-Beaker culture -> Unetice culture (& Atlantic bronze age then Wessex culture then iron age britons for the isles) -> Tumulus Culture -> Urnfield Culture -> Hallstatt Culture -> La Tene Culture -> Brythonic

 â„–2942734[Quote]

La Tene + British iron age = Brythonic I mean

 â„–2942741[Quote]

>>2942732
>Christian Weston Chandler is the ancient progenitor of the Bell Beaker culture theory

 â„–2942745[Quote]

File: 1768718110404j.png 📥︎ (446.77 KB, 667x767) ImgOps

>>>2942732
>>Christian Weston Chandler is the ancient progenitor of the Bell Beaker culture theory

 â„–2942748[Quote]


 â„–2942799[Quote]

File: 1769884051074n.png 📥︎ (287.84 KB, 1779x1775) ImgOps

>>2942734
Probably have it very wrong when it gets around the bronze age
Im going to sleep and will continue it on the morning with the instructions you give now



[Return][Catalog][Go to top][Post a Reply]
Delete Post [ ]
[ home / overboard ] [ soy / qa / raid / r ] [ craft ] [ int / pol ] [ a / an / asp / biz / mtv / r9k / tech / v / sude / x ] [ q / news / chive / rules / pass / bans / status ] [ wiki / booru / irc ]